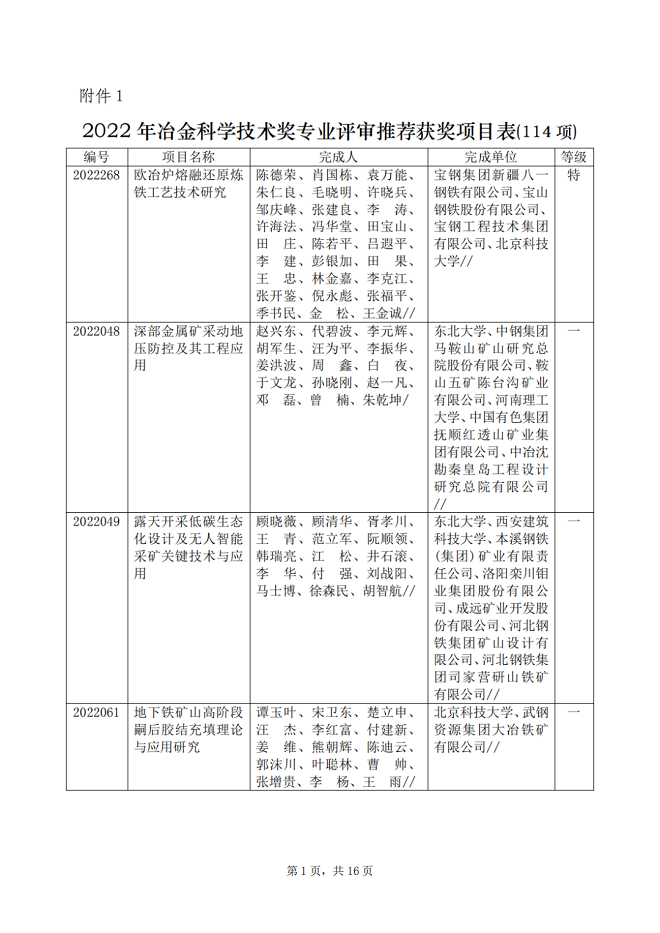
2022年中國鋼鐵工業協會、中國金屬學會冶金科學技術獎(簡稱冶金科學技術獎)專業評審工作已經結束,共推薦獲獎項目114項,其中:特等獎1項,一等獎28項,二等獎26項,三等獎59項。根據評審程序,現將專業評審推薦獲獎項目的名稱、完成單位、完成人、推薦等級等向社會公告。
凡對公告項目有異議的,應在公告期內提出。個人異議應署真實姓名,單位異議須加蓋法人單位公章。異議者應按照規定的格式填寫異議登記表,并提供正確有效的聯系方式和相應的客觀證明材料。異議登記表連同有關材料電子版及紙件(一式兩份),請于2022年6月15日前報送至冶金科學技術獎獎勵委員會辦公室。逾期的異議一般不予受理。
沒有異議和異議處理完畢的項目,將提交冶金科學技術獎評審委員會和獎勵委員會評審及審定。















































